JOGOS
Modelagens 3D
ARTES
CurrĂculo
Perfil
Contatos
Creative Games
JOGOS
Modelagens 3D
ARTES
CurrĂculo
Perfil
Contatos
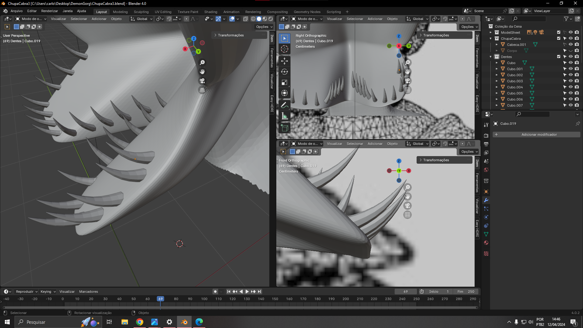
Demogorgon
Produzido em: Blender.
↑
VOLTAR AO TOPO